Documentation/Nightly/Modules/GelDosimetry
From Slicer Wiki
Home < Documentation < Nightly < Modules < GelDosimetry
|
For the latest Slicer documentation, visit the read-the-docs. |
Introduction and Acknowledgements
Authors: Csaba Pinter (PerkLab, Queen's University), Kevin Alexander (KGH, Queen's University), Jennifer Andrea (PerkLab, Queen's University), Mattea Welch (University of Toronto)
Contributors: John Schreiner (Kingston General Hospital)
Contacts:
- Csaba Pinter, <email>csaba.pinter@queensu.ca</email>
- Kevin Alexander, <email>Kevin.Alexander@krcc.on.ca</email>
- How to report an error
License: Slicer license
Download/install: install 3D Slicer, start 3D Slicer, open the Extension Manager, install SlicerRT extension, restart, install the GelDosimetry extension
Extension Description
Use Cases
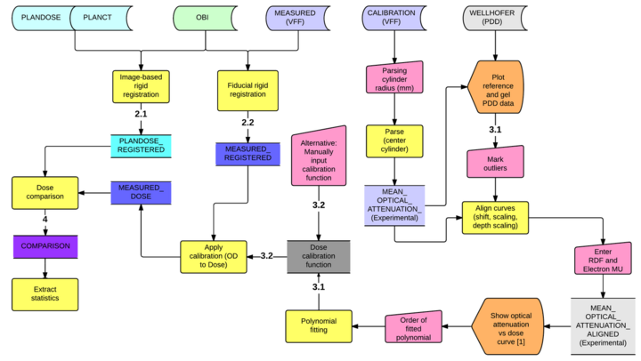
Gel dosimetry analysis workflow:
|
|
|
Tutorials
Similar Extensions
- SlicerRT: GelDosimetry uses several modules from the SlicerRT extension
References
- Alexander, K. M., et al. "Implementation of an efficient workflow process for gel dosimetry using 3D Slicer." Journal of Physics: Conference Series. Vol. 573. No. 1. IOP Publishing, 2015.
- Please cite this when you refer to Gel Dosimetry in your publication
- Pinter, C., et al. "Performing radiation therapy research using the open-source SlicerRT toolkit." World Congress for Medical Physics and Biomedical Engineering, 2015
- C. Pinter, A. Lasso, A. Wang, D. Jaffray and G. Fichtinger, "SlicerRT – Radiation therapy research toolkit for 3D Slicer", Med. Phys., 39(10) pp. 6332-6338, 2012
- Please cite the following paper when referring to SlicerRT in your publication
Information for Developers
- N/A




