Documentation/Nightly/Modules/FilmDosimetry
From Slicer Wiki
Home < Documentation < Nightly < Modules < FilmDosimetry
|
For the latest Slicer documentation, visit the read-the-docs. |
Introduction and Acknowledgements
Authors: Csaba Pinter (PerkLab, Queen's University), Kevin Alexander (KGH, Queen's University), Alec Robinson (PerkLab, Queen's University)
Contributors: John Schreiner (Kingston General Hospital)
Contacts:
- Csaba Pinter, <email>csaba.pinter@queensu.ca</email>
- Kevin Alexander, <email>Kevin.Alexander@krcc.on.ca</email>
- How to report an error
License: Slicer license
Download/install: install 3D Slicer, start 3D Slicer, open the Extension Manager, install SlicerRT extension, restart, install the FilmDosimetry extension
Extension Description
Use Cases
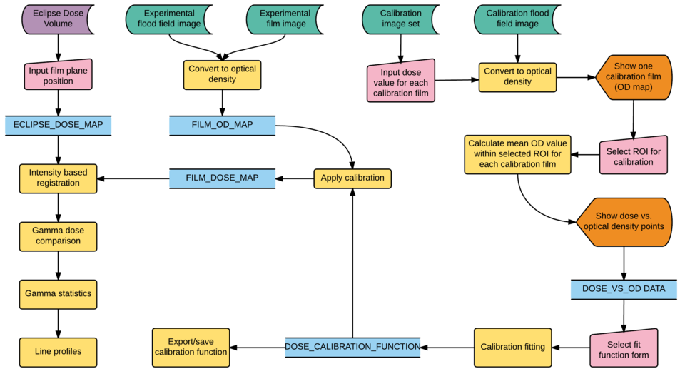
Film dosimetry analysis workflow:Screenshots
TutorialsSimilar Extensions
References
Information for Developers
|



