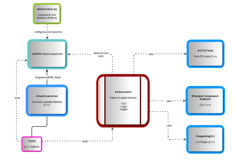
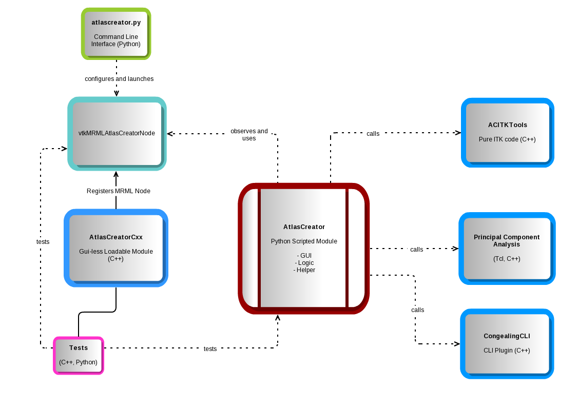
File:AcComponentsNew.png

From Slicer Wiki
Revision as of 14:59, 18 April 2011 by Haehn (talk | contribs)
(diff) ← Older revision | Latest revision (diff) | Newer revision → (diff)
Jump to: navigation, search

Original file(1,126 × 804 pixels, file size: 61 KB, MIME type: image/png)

File history

Click on a date/time to view the file as it appeared at that time.

Date/TimeThumbnailDimensionsUserComment
current14:59, 18 April 2011Thumbnail for version as of 14:59, 18 April 20111,126 × 804 (61 KB)Haehn (talk | contribs)
  • You cannot overwrite this file.

The following page uses this file:

Metadata