Modules:VMTKLevelSetSegmentation

From Slicer Wiki
Jump to: navigation, search
Home < Modules:VMTKLevelSetSegmentation

Return to Slicer 3.4 Documentation

Gallery of New Features


Module Name

VMTKLevelSetSegmentation

Main GUI
Vessels of an arm segmented
A cerebral aneurysm segmented
A coronary tree segmented

General Information

Module Type & Category

Type: Interactive Scripted Module

Category: Segmentation, Extension

Authors, Collaborators & Contact

  • Author: Daniel Haehn, University of Heidelberg
  • Supervisor: Luca Antiga, Mario Negri Institute
  • Contact: Daniel Haehn, haehn@bwh.harvard.edu

Module Description

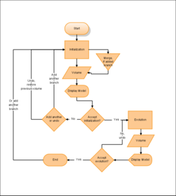
A flow chart of the level-set segmentation process

This module provides the level-set segmentation process of the Vascular Modeling Toolkit (http://www.vmtk.org) in 3D Slicer.

Segmentation using level sets consists of an initialization and an evolution step. The initialization step involves the description of a starting model within a region of interest. In the evolution step this initial deformable model then gets inflated to match the contours of the targeted volume.

Usage

Examples, Use Cases & Tutorials

  • Note use cases for which this module is especially appropriate, and/or link to examples.
  • Link to examples of the module's use
  • Link to any existing tutorials

Quick Tour of Features and Use

List all the panels in your interface, their features, what they mean, and how to use them. For instance:

  • Input panel:
  • Parameters panel:
  • Output panel:
  • Viewing panel:

Development

Dependencies

This module depends on the VMTK libraries which are provided in the VmtkSlicerModule. Therefore the VmtkSlicerModule has to be installed before the VMTKLevelSetSegmentation module can be used.

Known bugs

Follow this link to the Slicer3 bug tracker.


Usability issues

Follow this link to the Slicer3 bug tracker. Please select the usability issue category when browsing or contributing.

Source code & documentation

Customize following links for your module.

Links to documentation generated by doxygen.


More Information

Acknowledgment

Include funding and other support here.

References

Publications related to this module go here. Links to pdfs would be useful.