File list
From Slicer Wiki
This special page shows all uploaded files.
| Date | Name | Thumbnail | Size | Description | Versions |
|---|---|---|---|---|---|
| 21:37, 14 November 2009 | Slicerextensionwizardthird.png (file) | 12 KB | VMTK Centerlines Tutorial: Installation of VMTK 3 | 1 | |
| 21:37, 14 November 2009 | Slicerextensionwizardsecond.png (file) | 27 KB | VMTK Centerlines Tutorial: Installation of VMTK 2 | 1 | |
| 21:36, 14 November 2009 | Slicerextensionwizardfirst.png (file) | 14 KB | VMTK Centerlines Tutorial: Installation of VMTK 1 | 1 | |
| 19:36, 27 September 2009 | Slicer VMTK student research project.pdf (file) | 2.46 MB | Restructured and optimized. | 2 | |
| 03:21, 17 August 2009 | VMTKEasyLevelSetSegmentationAneurysmScreencast.png (file) | 35 KB | Preview of a Screencast using the VMTKEasyLevelSetSegmentation. | 1 | |
| 03:20, 17 August 2009 | VMTKEasyLevelSetSegmentationAneurysmOnlyEvolutionScreencast.png (file) | 23 KB | Preview of a Screencast using the VMTKEasyLevelSetSegmentation. | 1 | |
| 03:20, 17 August 2009 | VMTKEasyLevelSetSegmentationBronchiScreencast.png (file) | 38 KB | Preview of a Screencast using the VMTKEasyLevelSetSegmentation. | 1 | |
| 03:20, 17 August 2009 | VMTKEasyLevelSetSegmentationCoronariesScreencast.png (file) | 35 KB | Preview of a Screencast using the VMTKEasyLevelSetSegmentation. | 1 | |
| 09:15, 16 August 2009 | VMTKEasyLevelSetSegmentationGeodesic.png (file) | 42 KB | remove Ad. | 2 | |
| 09:10, 16 August 2009 | VMTKEasyLevelSetSegmentationFM.png (file) | 43 KB | The VTK/VMTK pipeline of Fast Marching in the VMTKEasyLevelSetSegmentation module. | 1 | |
| 07:40, 16 August 2009 | VMTKEasyLevelSetSegmentationParameters.png (file) | 13 KB | The module parameter panel of the VMTKEasyLevelSetSegmentation module. | 1 | |
| 07:39, 16 August 2009 | VMTKEasyLevelSetSegmentationLung.swf (file) | 20.51 MB | A screencast of the segmentation of a bronchi using the VMTKEasyLevelSetSegmentation module. | 1 | |
| 07:38, 16 August 2009 | VMTKEasyLevelSetSegmentationInputOutput.png (file) | 28 KB | The input/output panel of the VMTKEasyLevelSetSegmentation module. | 1 | |
| 07:38, 16 August 2009 | VMTKEasyLevelSetSegmentationInitialization.png (file) | 8 KB | The initialization panel of the VMTKEasyLevelSetSegmentation module. | 1 | |
| 07:37, 16 August 2009 | VMTKEasyLevelSetSegmentationHeart.swf (file) | 14.77 MB | Screencast of the segmentation of a coronary tree inside a cardiac bloodpool MRI using the VMTKEasyLevelSetSegmentation module. | 1 | |
| 07:36, 16 August 2009 | VMTKEasyLevelSetSegmentationEvolution.png (file) | 23 KB | The evolution panel of the VMTKEasyLevelSetSegmentation module. | 1 | |
| 07:35, 16 August 2009 | VMTKEasyLevelSetSegmentationCoronaries.png (file) | 81 KB | A segmentation of a coronary tree using the VMTKEasyLevelSetSegmentation module. | 1 | |
| 07:35, 16 August 2009 | VMTKEasyLevelSetSegmentationClassDiagram.png (file) | 77 KB | The class diagram of the VMTKEasyLevelSetSegmentation module. | 1 | |
| 07:35, 16 August 2009 | VMTKEasyLevelSetSegmentationBronchi.png (file) | 423 KB | Segmentation of bronchi using the VMTKEasyLevelSetSegmentation module. | 1 | |
| 07:34, 16 August 2009 | VMTKEasyLevelSetSegmentationAneurysm only evolution.swf (file) | 5.08 MB | Screencast of evolution on an initialization which was performed using a different module in the VMTKEasyLevelSetSegmentation module. | 1 | |
| 07:34, 16 August 2009 | VMTKEasyLevelSetSegmentationAneurysma sliceviewers initialized.png (file) | 69 KB | Initialization of an aneurysm using the VMTKEasyLevelSetSegmentation module. | 1 | |
| 07:33, 16 August 2009 | VMTKEasyLevelSetSegmentationAneurysma sliceviewers evolved.png (file) | 71 KB | Evolution of an aneurysm using the VMTKEasyLevelSetSegmentation module. | 1 | |
| 07:32, 16 August 2009 | VMTKEasyLevelSetSegmentationAneurysm.swf (file) | 15.6 MB | A screencast of a segmentation of an aneurysm using the VMTKEasyLevelSetSegmentation module. | 1 | |
| 07:31, 16 August 2009 | VMTKEasyLevelSetSegmentationAneurysm.png (file) | 46 KB | Volume Rendering of an aneurysm using the VMTKEasyLevelSetSegmentation module. | 1 | |
| 07:30, 16 August 2009 | VMTKEasyLevelSetGUI.png (file) | 22 KB | The GUI of the VMTKEasyLevelSetSegmentation module. | 1 | |
| 22:11, 16 July 2009 | VMTKVesselEnhancement vesselenhancement panel.png (file) | 19 KB | The vessel enhancement panel of the VMTKVesselEnhancement module. | 1 | |
| 22:10, 16 July 2009 | VMTKVesselEnhancement io panel.png (file) | 10 KB | The I/O panel of the VMTKVesselEnhancement module. | 1 | |
| 05:43, 16 July 2009 | VMTKVesselEnhancement process2.png (file) | 49 KB | Another sample vessel enhanced image using VMTKVesselEnhancement. | 1 | |
| 05:42, 16 July 2009 | VMTKVesselEnhancement process1.png (file) | 42 KB | A sample vessel enhanced image using VMTKVesselEnhancement. | 1 | |
| 05:42, 16 July 2009 | VMTKVesselEnhancement gui.png (file) | 17 KB | The gui of the VMTKVesselEnhancement module. | 1 | |
| 04:06, 16 July 2009 | VMTKLevelSetSegmentation evolution panel.png (file) | 25 KB | Screenshot of the VMTKLevelSetSegmentation evolution panel | 1 | |
| 04:06, 16 July 2009 | VMTKLevelSetSegmentation initialization panel.png (file) | 28 KB | Screenshot of the VMTKLevelSetSegmentation initialization panel | 1 | |
| 04:06, 16 July 2009 | VMTKLevelSetSegmentation parameter panel.png (file) | 14 KB | Screenshot of the VMTKLevelSetSegmentation parameter panel | 1 | |
| 02:20, 16 July 2009 | VMTKLevelSetSegmentation TreeTutorialThumb.png (file) | 52 KB | Thumbnail for the VMTKLevelSetSegmentation Coronary Tutorial. | 1 | |
| 02:20, 16 July 2009 | VMTKLevelSetSegmentation CFTutorialThumb.png (file) | 39 KB | Thumbnail for the VMTKLevelSetSegmentation Colliding Fronts Tutorial. | 1 | |
| 02:19, 16 July 2009 | VMTKLevelSetSegmentation AneurysmTutorialThumb.png (file) | 46 KB | Thumbnail for the VMTKLevelSetSegmentation Aneurysm Tutorial | 1 | |
| 01:18, 16 July 2009 | VMTKLevelSetSegmentation Fast Marching.png (file) | 52 KB | The VTK/VMTK pipeline for Fast Marching in the VMTKLevelSetSegmentation module. | 1 | |
| 01:17, 16 July 2009 | VMTKLevelSetSegmentation Colliding Fronts.png (file) | 51 KB | The VTK/VMTK pipeline for Colliding Fronts in the VMTKLevelSetSegmentation module. | 1 | |
| 01:09, 16 July 2009 | VMTKLevelSetSegmentation class diagram3.png (file) | 114 KB | A class diagram showing the individual classes of the evolution methods in VMTKLevelSetSegmentation. | 1 | |
| 01:09, 16 July 2009 | VMTKLevelSetSegmentation class diagram2.png (file) | 238 KB | A class diagram showing the individual classes of the initialization methods in VMTKLevelSetSegmentation. | 1 | |
| 01:08, 16 July 2009 | VMTKLevelSetSegmentation class diagram1.png (file) | 146 KB | A class diagram showing the separation of GUI and logic of the VMTKLevelSetSegmentation module. | 1 | |
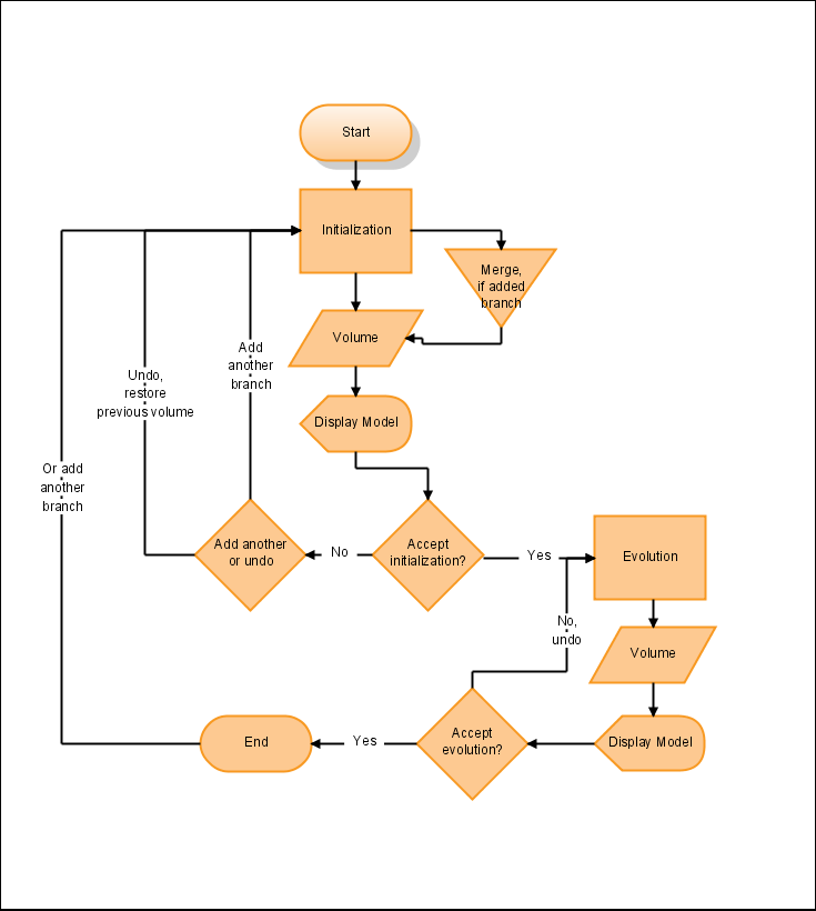
| 23:42, 15 July 2009 | Vmtk segmentation process.png.png (file) | 41 KB | A flow chart showing the level-set segmentation process of VMTK. | 1 | |
| 03:09, 15 July 2009 | VMTKLevelSetSegmentation Features.png (file) | 162 KB | Some segmentations using the VMTKLevelSetSegmentation module. | 1 | |
| 02:56, 15 July 2009 | VMTKLevelSetSegmentation Tree.jpg (file) | 11 KB | A coronary tree segmented using VMTKLevelSetSegmentation. | 1 | |
| 02:56, 15 July 2009 | VMTKLevelSetSegmentation Aneurysm.jpg (file) | 7 KB | A cerebral aneurysm segmented using VMTKLevelSetSegmentation. | 1 | |
| 02:55, 15 July 2009 | VMTKLevelSetSegmentation arm.png (file) | 174 KB | Segmented vessels of an arm using the VMTKLevelSetSegmentation module. | 1 | |
| 02:54, 15 July 2009 | VMTKLevelSetSegmentation GUI.png (file) | 25 KB | GUI of the VMTKLevelSetSegmentation module | 1 | |
| 21:56, 14 July 2009 | Aneurysm.swf (file) | 40.66 MB | A tutorial showing how to segment an aneurysm including connecting vessels using the VMTKLevelSetSegmentation module. | 1 | |
| 02:08, 13 July 2009 | Tree.swf (file) | 32.53 MB | A tutorial for extracting the coronaries of the heart in a cardiac blood-pool MRI using the VMTKLevelSetSegmentation module. | 1 | |
| 01:49, 13 July 2009 | Collidingfronts.swf (file) | 38.08 MB | A tutorial for using the colliding fronts algorithm of the VMTKLevelSetSegmentation module to segment branches of a vascular tree manually. | 1 |